Menu
科室导航
专家组
首页
English version
繁體中文版
首页
关于京都
+
医院简介
科室介绍
+
血液肿瘤科
心胸外科
外科
呼吸过敏科
心脏内科
重症医学科
急诊科
综合内科
消化科
耳鼻喉科
眼科
口腔科
皮肤科
中医科
儿童保健科
其他科室
健康课堂
+
健康教育文章
医生团队
+
就诊服务
+
出诊信息
国际医疗
+
党建专栏
+
新闻中心
+
京都动态
媒体报道
患者故事
招标公告
联络我们
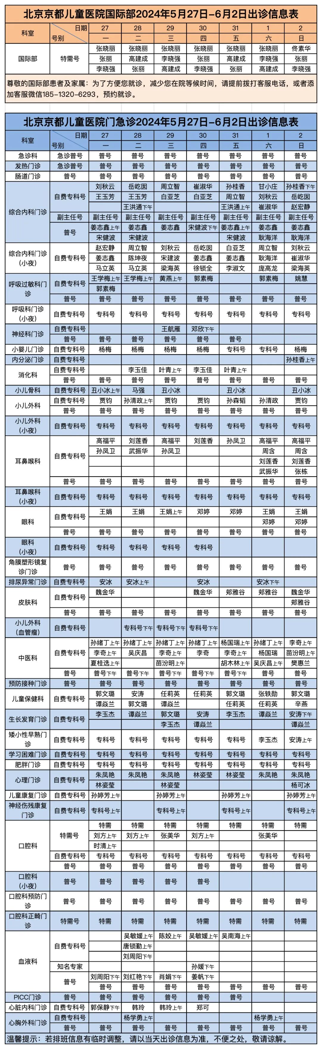
2024年5月20日-6月2日门诊出诊信息表
时间:
2024.05.17
作者:北京京都儿童医院
5月20日-5月26日出诊信息
5月27日-6月2日出诊信息
上一条:支原体肺炎再次来袭,家里有娃请当心!
下一条:北京京都儿童医院2024年公开招聘公告
京都动态
健康视频
医校携手共筑健康校园 | 育新学校为北京京都儿童医院赠送锦旗
发布时间:
2025.12.27
重温初心 强化使命 | 京都儿童医院举行2025年度党员政治生日会
发布时间:
2025.08.22
誓言与荣耀共舞 | 京都儿童医院2025医师节庆祝活动圆满落幕!
发布时间:
2025.08.20
守护儿童胃肠健康!无痛胃肠镜,节假日也能做!
发布时间:
2025.08.15
北京京都儿童医院 特需住院部宣传片
发布时间:
2022.06.16
儿童淋巴瘤发病情况
发布时间:
2022.06.16
小儿感冒发烧要用抗生素吗
发布时间:
2022.06.16
北京京都儿童医院第一批支援新冠肺炎核酸采集出征仪式
发布时间:
2022.06.16
在线咨询
预约挂号