Menu
科室导航
专家组
首页
English version
繁體中文版
首页
关于京都
+
医院简介
科室介绍
+
血液肿瘤科
心胸外科
外科
呼吸过敏科
心脏内科
重症医学科
急诊科
综合内科
消化科
耳鼻喉科
眼科
口腔科
皮肤科
中医科
儿童保健科
其他科室
健康课堂
+
健康教育文章
医生团队
+
就诊服务
+
出诊信息
国际医疗
+
党建专栏
+
新闻中心
+
京都动态
媒体报道
患者故事
招标公告
联络我们
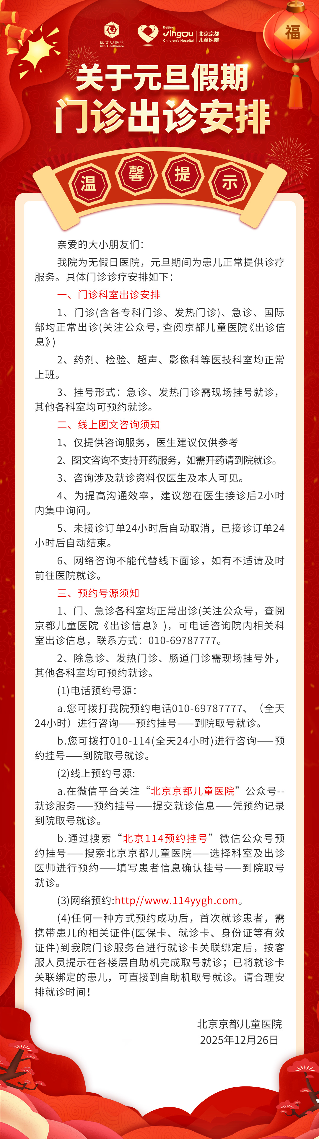
北京京都儿童医院元旦假期门诊出诊安排
时间:
2025.12.30
作者:北京京都儿童医院
上一条:北京京都儿童医院2025年护士长年终述职大会顺利召开
下一条:北京京都儿童医院获评“昌平区儿童友好医院”
京都动态
健康视频
叮咚,请注意查收~北京京都儿童医院2025年度答卷,我先交啦!
发布时间:
2025.12.31
十载耕耘奠基石,岁序更新启华章 | 血液肿瘤科2025年度回顾
发布时间:
2025.12.31
北京京都儿童医院获评“昌平区儿童友好医院”
发布时间:
2025.12.31
北京京都儿童医院元旦假期门诊出诊安排
发布时间:
2025.12.30
北京京都儿童医院 特需住院部宣传片
发布时间:
2022.06.16
儿童淋巴瘤发病情况
发布时间:
2022.06.16
小儿感冒发烧要用抗生素吗
发布时间:
2022.06.16
北京京都儿童医院第一批支援新冠肺炎核酸采集出征仪式
发布时间:
2022.06.16
在线咨询
预约挂号